PPL Corporation
Senior Conversational Designer, PPL Corporation
Designing complex conversational systems that connect utility customers to real-world services and support seamlessly.
Customer trouble flow
Lead conversational designer and messaging strategist for gas emergency trouble flow. From customer phone call to agent’s web tools for reporting emergencies.
The project: PPL Corporation is a legacy gas and electric utility serving more than 3.5 million customers across New England and the Mid-Atlantic. I joined as a conversational design consultant during a large-scale technology transformation and company merger, helping modernize outdated systems and customer communication experiences.
-
One of the most critical gaps involved gas emergency reporting. While existing systems supported electrical emergencies, there was no equivalent workflow for gas trouble calls. When customers believe they smell gas and need immediate help, it’s a scary scenario. These high-stress moments required fast, accurate intake and clear escalation to protect customer safety.
-
Our team was tasked with designing a new system to capture, document, and route gas emergencies from the initial customer call through agent handling and field dispatch. The solution needed to support both customers experiencing a frightening situation and agents responsible for quickly diagnosing risk and coordinating emergency response.
-
As the lead conversational designer, I worked side by side with product design to map the end-to-end journey: from a customer reporting a potential gas leak to an agent assessing the situation and dispatching technicians or emergency services. I designed conversation flows, decision logic, and agent-facing language. Clarity, speed, and safety were essential to ensuring agents could get critical information without adding anxiety or cognitive load to the situation.
-
The work established a structured, scalable foundation for gas emergency intake within PPL’s modernized platform. Agents were now able to document incidents consistently and route emergencies faster and more reliably without any fallout or delays from the organizational change.
Key metrics:
This work increased call succession of emergency calls by 20%;
increased first call resolution by first interaction by 15%;
and decreased call time for reporting an emergency by 18%
Learnings: Designing for emergencies changes the character of conversational design. In high-stakes moments of fear and urgency, language becomes infrastructure that guides users, supports agents, and helping critical services respond safely and efficiently.
Billing error
emergency flow
Lead conversational designer on a high-stakes fix for a widespread billing error. We needed to get customers refunds where possible, and also repair trust.
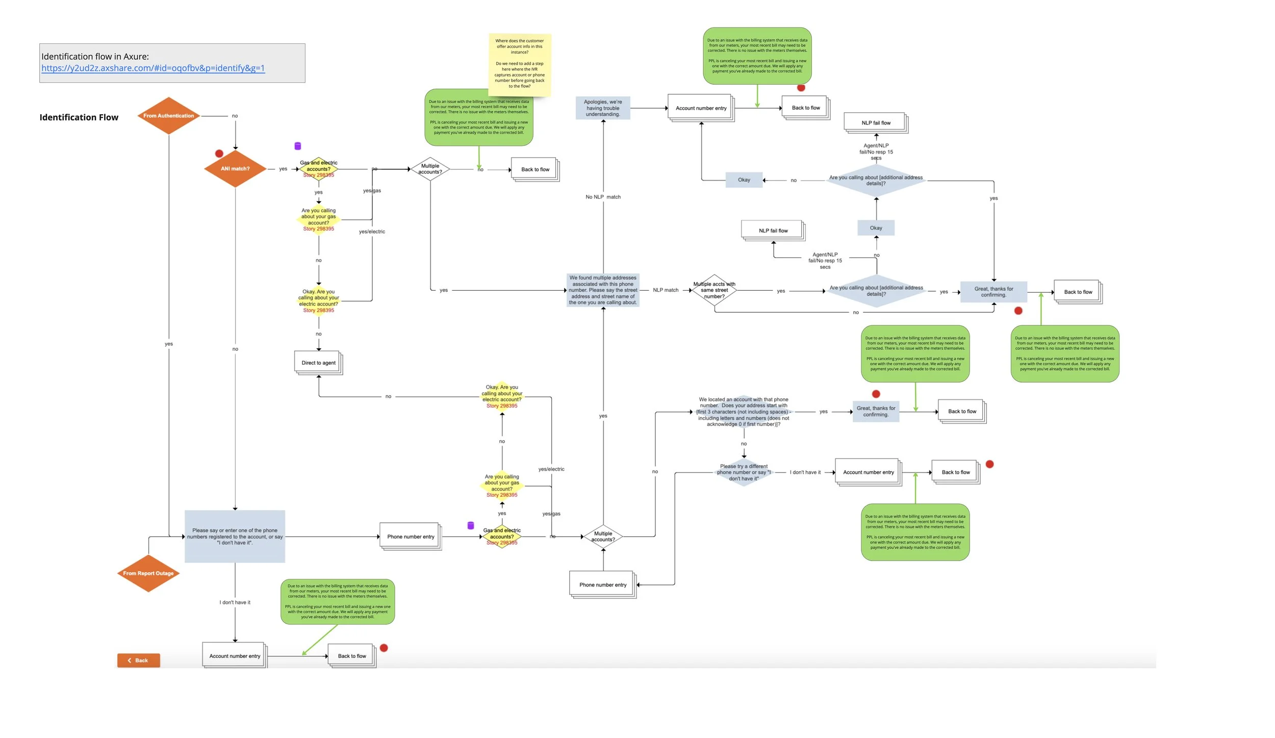
The problem: Customers’ bills for January 2023 were estimated. This can be a common practice for utility billing. However, multiple complications at once caused customers’ bills to be nearly doubled in many cases. Thousands were affected, and we needed to act fast.
-
Utility meters had been updated just before the time of this billing issue. So naturally, customers blamed the new meters. But the problem wasn’t with the physical meters; it was with the software connected to the meters. To make matters worse, bills for that month (January 2023) were estimated based on January 2022’s bill. Unfortunately, the region was experiencing record cold temperatures in January 2022, so customers’ energy bills then were significantly higher. The billing estimation system didn’t account for this extenuating circumstance, and PPL had an emergency on its hands.
Trust was eroding. And when customers called to complain about their bill, they were met with our usual IVR (an interactive voice response system with automated prompts and natural language processing), not a live agent. How could we quickly identify which customers were impacted by this billing error when they were interacting with just the IVR? After all, lots of customers call to complain about their bills under normal circumstances, too.on text goes here
-
As the lead conversational designer, worked with stakeholders familiar with the technical problems and those familiar with the billing IVR and NLP (natural language processing) systems. I asked critical questions: how much information do customers want and need, and how can we meet their needs as fast as possible without humans fielding the issue? I identified key points in the IVR scripts and workflow. Then I mapped out solutions on when and how to reroute these customers to get them refunds as fast as possible while delivering the correct message at the right time.
-
We quickly updated the IVR experience to identify customers affected by the billing error and route them directly to resolution paths. Customers who needed refunds got them faster than expected without overwhelming live agents. The changes reduced unnecessary call handling and helped shift customer interactions from frustration toward clear, actionable support during a high-trust incident.
-
In moments of unexpected frustration for customers, conversational systems might be their only lifeline. Clear acknowledgment, the right amount of accurate information, and smart routing of a well-designed IVR can help ease customer anxiety and maybe even stabilize trust. Or at least provide some damage control.
Agent scripts and UX
Lead conversational designer improving messaging strategy and software interactions for live customer service agents.
The problem: Many of the scripts agents followed were out of date. Not only was the language in need of help, but the way in which they interacted with their software was out of date, too.
-
With these scripts and with messaging across the corporation generally: The complexity of language needed to be around a second-grade reading level to account for language barriers and general accessibility. This is extremely important for essential utilities like electric and gas.
-
I was tasked with the ongoing work of revamping messaging to be more inclusive, fit guidelines, and also match the software agents used to log customers’ calls.
-
PPL had updated its policy on protections for customers in protected classes. These protected classes were expanded to include a wider range of ages, different income levels, and more. This script walks agents through how customers can determine if they’re able apply for financial assistance under these criteria. The word [HOVER] indicates where agents can hover their cursor over different categories of protected classes so they can explain the requirements to customers in their billing software. We’re guiding the agents on how to guide the customers through the application process, and how to document the interaction.